全球博彩公司排名
首页
博彩公司排名
博彩公司排名
政府信息公开
互动交流
民企服务
办事服务
当前位置:
首页
> 正文
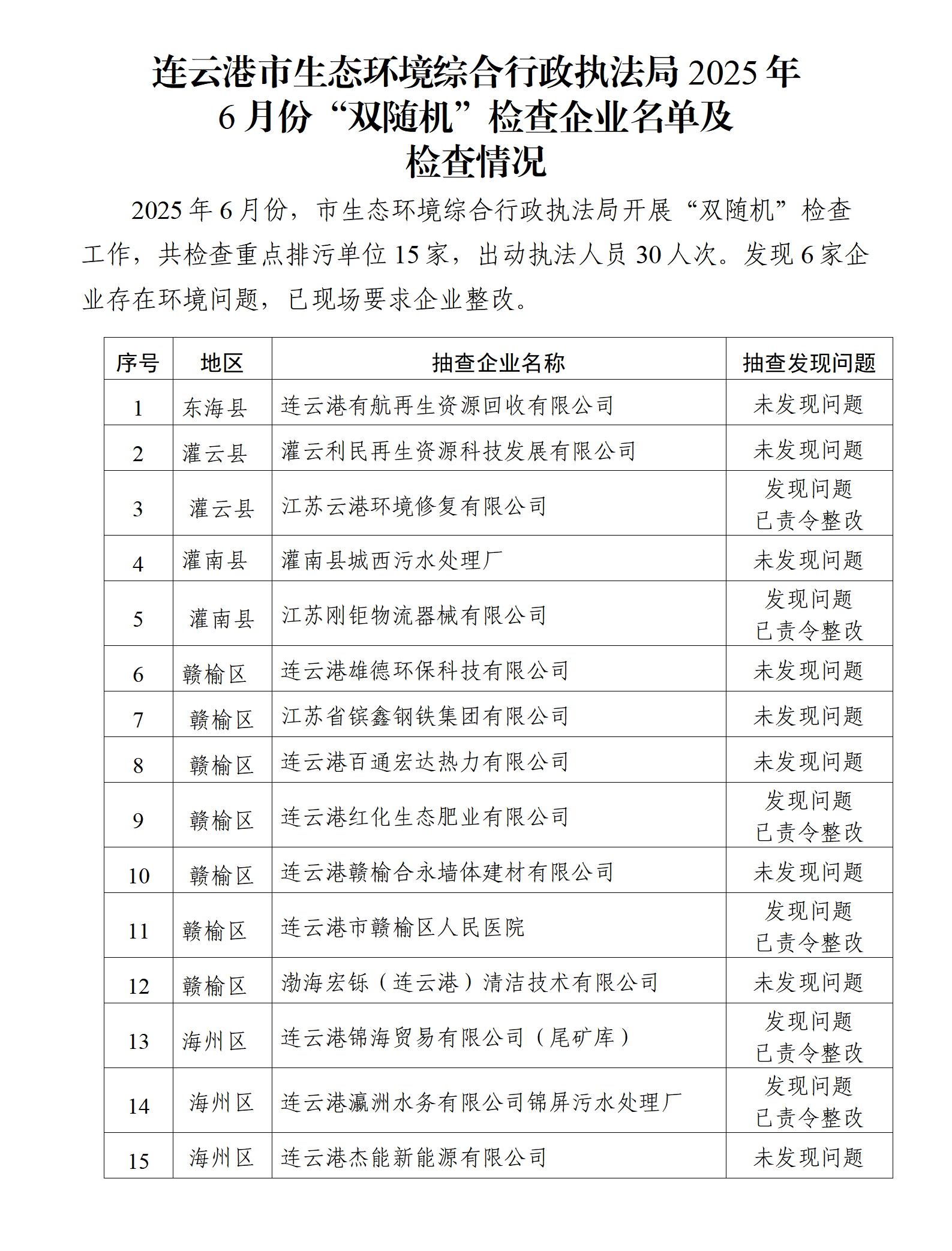
全球博彩公司排名综合行政执法局2025年6月份“双随机”检查企业名单及检查情况
来源:
博彩公司排名
| 录入:
市环监局
| 日期:
2025-07-24
| 浏览
次 |
{*主站.标题#1001}
{*主站.标题#1001}
{*主站.标题#1001}
{*主站.标题#1001}
{*主站.标题#1001}
超级站群助手