全球博彩公司排名
首页
全球博彩公司排名
全球博彩公司排名
政府信息公开
互动交流
民企服务
办事服务
当前位置:
首页
> 正文
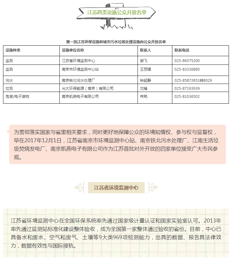
名单公布!江苏这四类环保处理设施向公众开放,快来电话预约!
来源:
市环境保护局
| 录入:
环保局管理员
| 日期:
2018-01-05
| 浏览
次 |
{*主站.标题#1001}
{*主站.标题#1001}
{*主站.标题#1001}
{*主站.标题#1001}
{*主站.标题#1001}
递归网站下载